Nhảy đến nội dung
Toggle navigation
Trang chủ
Giới thiệu
Tin tức
Sản phẩm
Quan hệ cổ đông
Hình ảnh
Liên hệ
Sơ đồ tổ chức
Trang chủ
Sơ đồ tổ chức
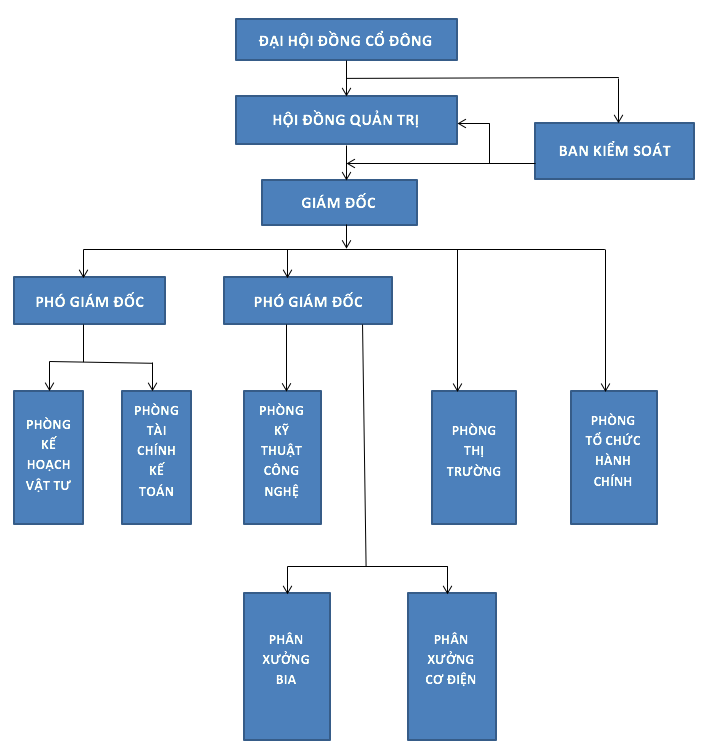
SƠ ĐỒ CƠ CẤU TỔ CHỨC CÔNG TY CP BIA HÀ NỘI – KIM BÀI